La revue Traits-d’Union, la revue des jeunes chercheurs de Paris 3 est soutenue par le Conseil Scientifique et les écoles doctorales de l’université Sorbonne Nouvelle – Paris 3. Elle est éditée en ligne et accessible sur le site web, celui du BDP3 et celui de l’université ainsi que sur le portail Virtuose + des bibliothèques de l’université; elle est également disponible en version papier dans les bibliothèques de l’université.
La vocation interdisciplinaire de la revue est l’axe principal de sa ligne éditoriale : un travail de discussion et de confrontation des textes entre eux est donc nécessaire. Les auteurs sont impliqués dans le processus de création de la revue, de l’écriture de leur texte à la mise en ligne du numéro. Il est important qu’un dialogue s’instaure entre le comité de rédaction, le comité de lecture et les auteurs, afin qu’un dialogue entre les disciplines puisse exister au sein d’un numéro et au sein des unités doctorales de l’université Sorbonne Nouvelle – Paris.
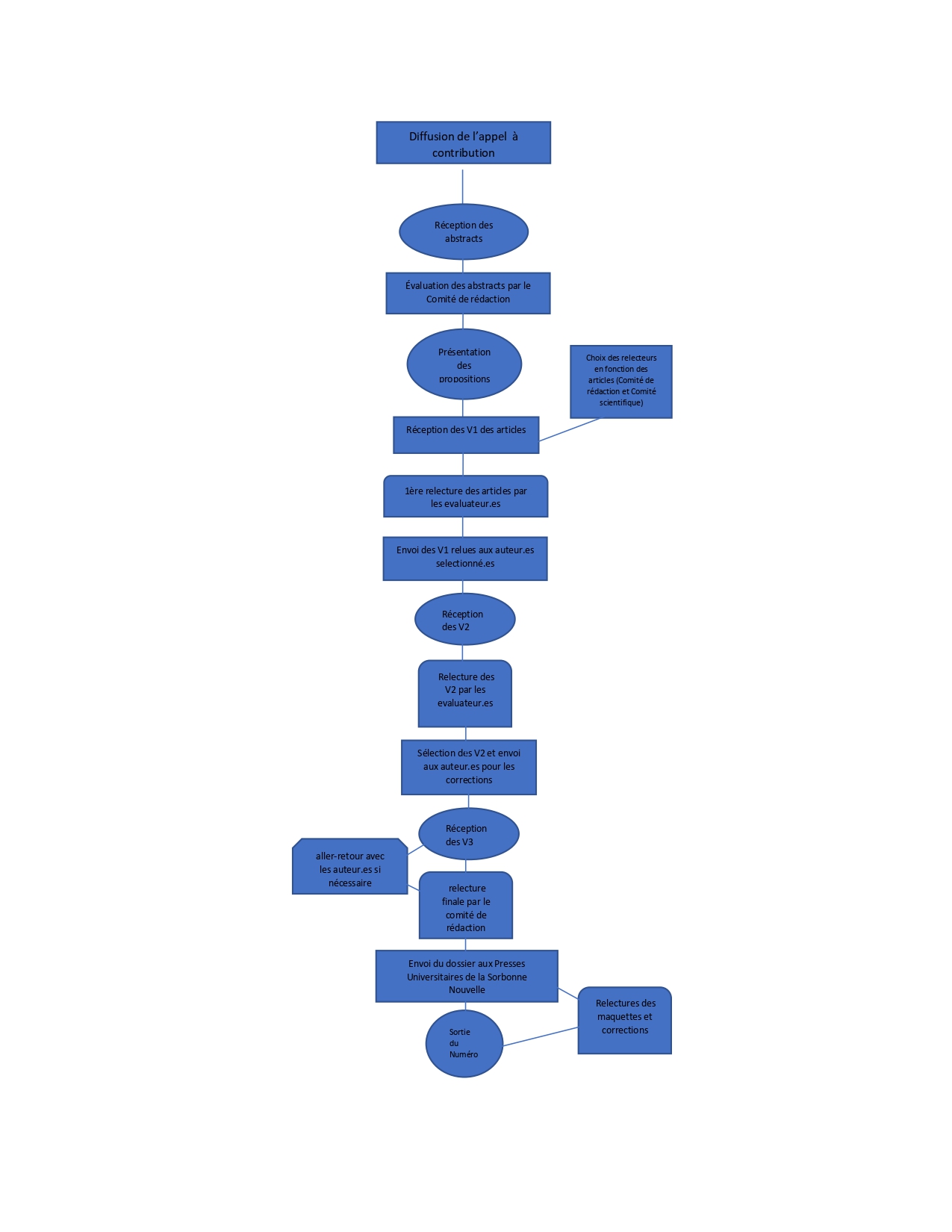
1. Lancement d’un appel à contribution
À ce titre, le comité de rédaction met chaque année en avant une nouvelle thématique autour de laquelle il promeut des travaux de recherches originaux, mettant en lumière la nécessité du croisement des disciplines dans la recherche actuelle. Nous diffusons nos appels à contribution sur plusieurs sites, le premier étant le site de la revue www.revuetraitsdunion.org. Puis, ces appels sont mis en ligne sur plusieurs sites d’intérêt scientifique.
2. Première sélection à partir d’abstracts par le comité scientifique
Il faut un délai d’un à trois mois pour soumettre une proposition d’article par courriel. Cette dernière prend la forme d’un abstract de 500 mots +/- 10 %, hors bibliographie, écrite en langue française, et accompagnée d’une courte notice biographique. Chaque abstract est anonymisé et soumis à deux membres du comité scientifique.
3. Sélection à partir des articles intégralement rédigés par le comité scientifique
Les auteurs présélectionnés doivent ainsi fournir une première version (V1) de l’article rédigé intégralement, qui est de nouveau soumis à l’évaluation par le comité scientifique. Les V1 retenus par le comité scientifique sont ensuite soumis à un comité de lecture, constitué de jeunes chercheurs, pour d’éventuelles corrections. Un texte peut être retourné à plusieurs reprises à son auteur pour des corrections successives jusqu’à l’avis favorable de la part du comité de rédaction. Les sessions d’évaluation, de relecture et de correction se déroulent en double aveugle. Le but de ce comité de lecture de jeunes chercheurs est de proposer un processus formateur tant pour les auteurs, qui sont accompagnés dans l’écriture de leur article, que pour les relecteurs, grâce à une expérience de relecture d’un article scientifique. Depuis deux numéros, la revue intègre aussi un dossier Invités avec des contributions de chercheurs confirmés et de travaux d’artistes sur la thématique choisie.
4. Relecture par le comité de lecture des Presses Sorbonne Nouvelle (PSN)
L’ensemble du numéro (le sommaire et les V2 des articles) est enfin soumis au comité de lecture des PSN, constitué de deux évaluateurs anonymes. Il s’agit de la dernière instance pour valider ou refuser un article.
Enfin, les dernières versions des textes (V3) sont soumises à un maquettiste pour la préparation du numéro avant deux relectures finales par le comité de rédaction.
Le schéma suivant détaille le processus de sélection des textes :
